
近日,北京理工大学研究团队在电化学阻抗谱定量诊断锂电池析锂(锂沉积)形貌研究领域取得突破,相关研究成果发表在国际知名期刊《Journal of the American Chemical Society》上,研究题目为“Quantitative Diagnosis of Li Plating Morphology by Analyzing Response of Electrochemical Impedance Spectroscopy in Working Li Batteries”。本文的通讯作者为北京理工大学黄佳琦教授和闫崇教授,第一作者为北京理工大学前沿交叉科学院/材料学院硕士研究生余芷娴。

图1 利用电化学阻抗信号定量诊断锂沉积形貌的原理示意图。
析锂(Li plating)被广泛认为是制约锂离子电池快充性能与安全性的核心瓶颈之一,此外,固态电池中的锂沉积形貌的影响同样对电池安全至关重要。不同沉积形貌在枝晶生长动力学、界面稳定性以及“死锂”形成等方面存在本质差异,这些差异直接决定了电池的衰减路径与安全阈值。然而,在电池实际运行过程中,如何实现对析锂形貌的实时识别与定量预测,始终是该领域尚未解决的关键科学问题。
针对上述挑战,该工作提出了一种基于电化学阻抗谱(EIS)响应特征的形貌诊断原理与方法。通过系统研究不同沉积条件下的阻抗演化行为,建立了阻抗拟合参数与沉积形貌之间的定量关联关系,并成功实现了不同析锂形貌的电化学特征区分及沉积过程的动态演化追踪。该方法突破了传统表征手段的局限,使EIS从“定性分析工具”提升为可用于形貌定量诊断的核心技术。
作者通过调控电流密度及沉积容量,在铜基底上构建了多种典型锂沉积形貌,包括致密沉积与枝晶结构。如图2所示,不同条件下获得的沉积形貌呈现出显著差异,为后续阻抗分析提供了标准样本。

图2 不同电解液中沉积形貌与阻抗响应的相关性。
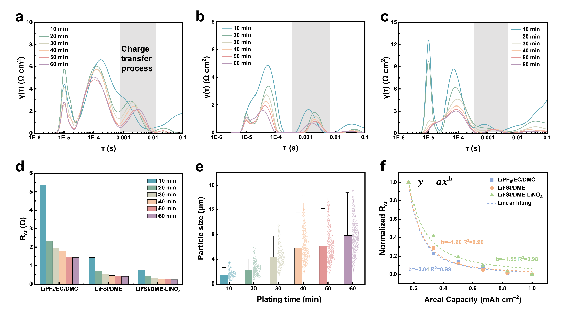
进一步利用弛豫时间分布(DRT)技术对EIS数据进行了深度解析。通过精确识别中频区的电荷转移过程,计算发现电荷转移阻抗Rct的演变遵循典型的幂律分布(y = axb)规律。对比分析表明,酯类电解液中的Rct下降最为剧烈,而含有LiNO₃的体系则表现出最为平缓的衰减趋势(图3)。

图3 三种不同电解液体系在锂沉积过程中的Rct分析
通过对沉积层厚度、双电层电容(Cdl)增量以及颗粒粒径分布的综合统计分析,研究团队确立了幂律分布方程中的指数|b|与真实形貌的对应关系(图4)。枝晶状沉积因其极高的长径比和疏松结构,导致电化学反应面积(ECSA)迅速膨胀,对应的LGF值最高(>2.0);柱状沉积形貌较为致密,LGF处于中间水平(1.7-2.0);而最理想的颗粒状或球状沉积由于比表面积增加最慢,且沉积层最为紧凑(图4c, f),其LGF值最低(<1.7)。至此,研究团队将拟合参数中具有动力学描述意义的指数项绝对值|b|定义为锂生长因子(li growth="" factor="">

图4 1.0 mAh cm−2沉积容量下锂沉积的形貌分析。
为了验证LGF模型的普适性,研究团队挑战了不同电流密度(0.02至2.0 mA cm−2)以及−10 °C的低温极端条件(图5)。在变电流测试中,LGF表现出了极强的预警能力。例如,在2.0 mA cm−2的高电流密度下,由于强极化作用,LGF值飙升至3.04,预示着严重的枝晶化倾向;而在极低电流下,沉积则趋向于低比表面积的块状生长,LGF降至1.67。更具实际意义的是,在−10 °C低温环境下,阻抗信号反馈出的LGF值2.22准确预判了低温易诱发枝晶的风险,随后经拆解SEM证实,低温下确实形成了比室温更为纤细、疏松的枝晶结构。

图5 纽扣电池中不同沉积条件下的实验验证。
研究团队将这一诊断技术从实验室模型的Li||Cu半电池,进一步扩展到了石墨||锂半电池以及更接近实用的软包电池体系中(图6)。在石墨体系中,成功验证随着倍率从0.5C提高至2C,LGF逐渐增大,枝晶含量明显增加。在软包电池测试中,尽管由于内部压力重新分布导致初期阻抗出现短暂波动,但一旦进入稳定的沉积阶段,LGF便展现出极高的诊断能力。研究发现,仅需充入约0.3-0.4 mAh cm−2的极小容量,系统便能计算出稳定的LGF值。这意味着,无需耗时的长循环测试,也无需破坏电池,只需在充电初期进行简短的EIS扫描,就能提前感知内部锂沉积的微观形态。这一发现为新能源汽车快充过程中的枝晶监测提供了一种极具潜力的无损检测新方案。

图6. 不同电池构型中的实验验证。
综上所述,该工作通过建立Rct衰减动力学与锂沉积形貌之间的定量关系,提出了一种原位、无损的锂沉积形貌诊断原理和方法。该方法无需拆解电池或中断运行,即可实时监测沉积形貌,为锂电池的安全性评估和快充协议优化提供了全新的技术工具。
作者简介
闫崇,北京理工大学前沿交叉科学院教授,博士生导师,国家高层次青年人才。主要从事高能量密度锂电池快充/快放研究及人工智能析锂检测仪器的开发,在Adv. Mater.、J. Am. Chem. Soc.、Angew. Chem. 等期刊发表SCI论文80余篇,总引用20000余次。申请发明专利30余项,授权14项,实现成果转化多项。主持国家优秀青年科学基金,北京市自然科学基金重点专项。山西省重点研发计划等项目。研究成果荣获教育部自然科学一等奖、第七届中国创新挑战赛优胜奖、全国储能挑战赛技术创新奖等。2021-2025年入选科睿唯安全球高被引科学家。
黄佳琦,北京理工大学前沿交叉科学院教授,博士生导师。长期从事高比能、高安全、长寿命的锂硫电池及金属锂电池等新体系电池的基础与应用研究。在Nat Energy, Angew Chem, J Am Chem Soc, Adv Mater等期刊发表研究工作200余篇,其中85篇为ESI高被引论文,H因子120,入选科睿唯安材料、化学领域高被引科学家。主持国家杰出青年科学基金,北京市杰出青年科学基金,国家重点研发计划课题等项目。曾获第十七届中国青年科技奖特别奖,中国颗粒学会自然科学一等奖等奖项。
论文详情
Quantitative Diagnosis of Li Plating Morphology by Analyzing Response of Electrochemical Impedance Spectroscopy in Working Li Batteries
Zhi-Xian Yu, Chong Yan,* Lei Xu, Shuo Zhang, De-Chao Meng, Gui-Chen Ju, and Jia-Qi Huang*